跳到主要內容區
您的瀏覽器不支援JavaScript功能,若網頁功能無法正常使用時,請開啟瀏覽器JavaScript狀態
南投縣永和國民小學~生生有iPad、Alice繪畫世界、小提琴貴族班、全英語夏令營、誠品圖書室、美學廁所、英語情境教室
Menu
回首頁
學校簡介
校長室
行政處室
基本資料
校園平面圖
校園景觀
即時學校人數
校史沿革
一甲子大事記
歷任校長會長
傑出校友
親師專區
永和國小FB
永和相簿
課程計畫
114學年度課程計畫
114.08.20本校課程計畫通過縣府備查公文
113學年度課程計畫
115學年度課程計畫
成果網站
永和國小實施家庭教育自我檢核表
數位學習網站
pagamo
教育部因材網
Loilonote
Hami書城
國語日報
均一教育平台
酷英coolenglish
國語辭典簡編本
原民族語~上課連線
中小學數位素養教育資源網
公務網站
南投縣政府教育處
機關內部人事作業系統
地方教育發展基金會計資訊系統
南投縣政府公文整合資訊系統
校務行政系統
學習扶助科技化評量
113閱讀成果
永和國小113閱讀成果
國立公共圖書館
數位讀寫網
瓜瓜漂流教育生活家
台灣雲端書庫
教育部繪本花園
國語日報
兒童數位博物館
故宮線上學校
酷英語
TumbleBook-互動英文電子書
教育部閱讀網站
永和Facebook 相關閱讀資源專頁
115學年度新生線上報到系統
南投縣中寮鄉永和國民小學---班班有冷氣、兒童英檢班、奧林匹克科學及數學班、Alice繪畫世界、小提琴貴族班、全英語夏令營、全新圖書室、全英語情
首頁
教導處公佈欄
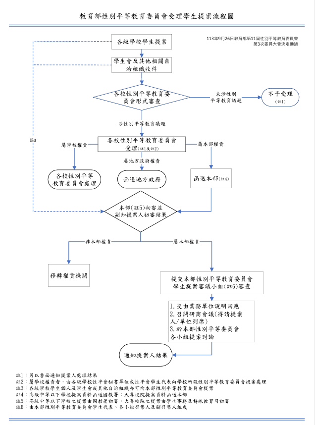
教育部性別平等教育委員會受理學生提案流程圖-
教育部性別平等教育委員會受理學生提案流程圖.pdf
瀏覽數:
友善列印
分享
登入成功
Close (Esc)
Share
Toggle fullscreen
Zoom in/out
Previous (arrow left)
Next (arrow right)